經營模式:生產型
企業類型:私營有限責任公司
員工人數:11 - 50 人
入住時間:2015/12/23 至今已有11年
.
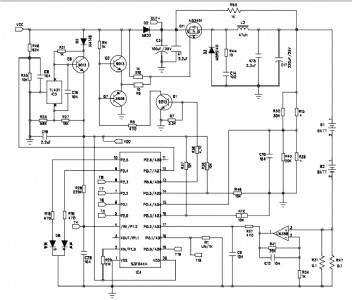
3—20節鎳氫電池充電管理板
經營模式:貿易型
企業類型:私營有限責任公司
員工人數:5 - 10 人
入住時間:2014/6/23 至今已有12年
.
鐳創測距儀電池|9V鎳氫電池
經營模式:生產型, 貿易型
企業類型:私營有限責任公司
員工人數:11 - 50 人
入住時間:2015/3/30 至今已有11年
.
光線過濾海綿鎳 超薄泡沫鎳 帶狀泡沫鎳jt677
經營模式:生產型
企業類型:股份有限公司
員工人數:201 - 300 人
入住時間:2016/4/9 至今已有10年
.
泡沫鎳 泡沫鎳網 鎳網材料 泡沫鎳 電池泡沫鎳 實驗科研鎳網
經營模式:生產型
企業類型:集體企業
員工人數:501 - 1000 人
入住時間:2016/4/25 至今已有10年
.
過濾煙味泡沫鎳 過濾泡沫鎳 泡沫鎳煙鎳網
經營模式:生產型
企業類型:私營獨資企業
員工人數:11 - 50 人
入住時間:2021/4/23 至今已有5年
.
高純金川鎳電解鎳電鍍鎳鎳板99.96純鎳金屬鎳陰極鎳免費定尺
經營模式:生產型, 服務型
企業類型:私營有限責任公司
員工人數:11 - 50 人
入住時間:2021/6/6 至今已有5年
.經營模式:生產型
企業類型:私營獨資企業
員工人數:51 - 100 人
入住時間:2022/3/22 至今已有4年
.經營模式:生產型
企業類型:私營有限責任公司
員工人數:11 - 50 人
入住時間:2022/8/22 至今已有4年
.經營模式:生產型
企業類型:未提供
員工人數:5 人以下
入住時間:2023/2/3 至今已有3年
.
ernicrmo-3鎳鉻鉬 純鎳ni625鎳基合金焊絲nic
移動版:鎳氫鎳鎘電池