手機號
未認證執照
畢小姐(女士)

普通會員
畢小姐 (女士)
| 規格:SOP-8 | 數量:10000盤裝 | |
| 產地:廣東 | 產品編號:bh4413780917426 |
ec18070303-v04-1ae4小鹿小夜燈mcu方案
一.功能說明
產品使用3.7v18650電池供電
1,使用一個按鍵輕觸開關k1;
2,led分為兩組:3個5050rgb彩燈并聯,一個白燈珠wl;
3,產品上電不工作,有帶電記憶功能。
4,單擊k1:on/off 白燈wl,白燈wl帶定時10分鐘,每當白燈wl打開時,都重新定時。
5,長按住k1不放:顏色切換,以1hz跳變轉換,松手開k1后,選定該光色。循環順序為(黃色(r+g), 橙色(r+50%g), 紅色(r), 粉 紅色(r+b), 藍色(b), 藍綠色(g+b), 綠色(g), 七彩(用不倒翁的波形),off關閉)。例如:黃色常亮1.0秒---橙色常亮1.0秒---紅色常亮1.0秒等如此循環,注意:off關閉也是在循環里的,就是七彩亮完后,下個切換就是off了。帶記憶功能,比如說選定了紅光,下次打開夜燈的時候就是紅光亮。
6,長按k1 2秒后松手:打開夜燈,將以上次選擇的光色亮起(首次系統上電,開夜燈默認亮 黃光),30分鐘后自動滅,每次打開夜燈都重新定時。夜燈的關閉在功能第2項里,長按住k1不放,在切換到off的時候松開k1,夜燈就會關閉。
7,插入usb充電后:取消定時。比如說夜燈現在正在亮著,插入usb充電,定時取消其他功能正常。
8, 增加的七彩波形圖如下
二.直流電氣參數主控芯片工作電壓是dc2.2-5.5v
vdd=5v,ta=25℃
特性符號引腳條件最 小典型最 大 單位工作電壓vdd fcpu=0~4mhz(內部振蕩器)2.2-5.5v工作電壓vdd fcpu=0~2mhz(內部振蕩器)1.8-5.5v輸出高電平
驅動電流ioh所有輸出腳voh=vdd-0.7v,vdd=5v6--ma輸出低電平
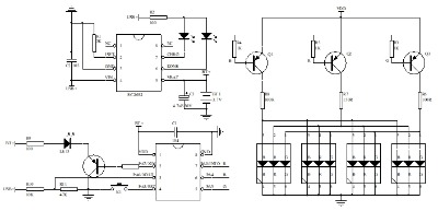
驅動電流iol所有輸出腳vol=0.7v,vdd=5v10--ma靜態功耗 6isb6vdd關 lvr、lvd,rtc 模式,vdd=5v-1020ua動態功耗iddvddfcpu=2mhz@hirc=4m/2t-550-ua 三.電路圖參考:
四.版本說明:
版本日期描述ec18070303-v03-3c202018/7/18v01初版ec18070303-v04-1ae42018/11/02v02增加七彩閃

| 聯系人 | 需求數量 | 時間 | 描述 |
|---|---|---|---|
| 暫無產品詢價記錄 | |||
| 采購商 | 成交單價(元) | 數量 | 成交時間 |
|---|---|---|---|
| 暫無購買記錄 | |||
地區:滄州
主營產品:機床維修,鑄件,工量具地區:汕頭
主營產品:物流公司,貨運站,國內陸運地區:武漢
主營產品:武昌公司注冊,武昌注冊公司,武昌代理記賬地區:北京
主營產品:低壓聚乙烯,高壓聚乙烯,聚丙烯