手機號
未認證執照
路旭(先生)

普通會員
路旭 (先生)
班組建設與管理信息系統
宣傳材料
為了認真貫徹國務院國有資產監督管理委員會文件,國資發群工200952號《關于加強中央企業班組建設的指導意見》,落實《班組建設管理標準》,努力提升班組的建設水平,推動公司科學發展,我公司利用企業內部先進的網絡資源,結合企業班組建設的實際情況,研發推廣了《班組建設與管理信息系統》,收到了較好的效果。
一、系統研發目標:
(一)落實國資委班組建設管理標準,提升班組管理水平。
該系統以國資委班組建設管理標準為依據,以班組建設管理平臺為重點,以班組八大建設內容為核心,通過省公司、地市公司、縣級公司、基層班組四級管理(可以靈活定制),實現了班組建設 “上下聯動、整體推進”。 通過該系統的使用,公司各級人員都能夠很好地領會國資委班組建設的要求,真正做到將國資委“創爭”活動精神和《班組建設管理標準》貫徹落實到班組。
公司根據不同類型班組的特點,按照公司一流、標桿、星級班組的標準,將基層班組劃分為多個細小專業類型(專業可以靈活配置),并制定了班組專業考核細則(細則可維護),促進了班組專業技術標準化建設。
(二)提升班組建設管理效率,切實減輕班組負擔
班組是企業最基本的組織細胞,班組強則企業強。應用《班組建設管理管理系統》,可以極大地提高班組資料信息共享程度,方便查詢和使用,簡化管理流程。使班組管理變得簡明而有效。
班組既可以方便、快捷地向上級、兄弟單位展示工作成績,又也可以向兄弟班組學習先進經驗,上級可以“坐在辦公室里隨時檢查班組工作”,還可以實現班組各種資料電子化管理。當班組公共部分與專業部分內容出現重復時,系統采用 “一處錄入,多處共享”的處理方式,減少班組簡單重復的勞動,提高班組日常工作效率,減輕了班組工作負擔。
二、系統主要特點
系統具有六大特點:
(一)“雙貫標”確保班組管理標準統一
1、管理標準
貫徹《國資委班組建設管理標準》,做到管理標準統一。
2、技術標準
貫徹國際信息技術標準,可實現國公司一級部署,通過接口對接,整合多專業數據,做到資料統計口徑統一。
系統采用b/s(瀏覽器/服務器)操作方式,三層架構集中模式,一體化網絡平臺,采用java開發語言、oracle數據庫(mysql),同企業門戶集成,基礎數據集中管理,可在現有公司信息內網任意工作電腦上使用瀏覽器訪問系統數據庫主機,合理利用現有網絡,信息安 全性高,節約資源,減少維護費用。
(二)規范班組工作,減少管理“盲區”
該系統貫徹落實國資委班組建設統一標準,實現班組建設管理工作制度化、規范化、常態化。系統集成了班組建設標準的要求,將標準條款與班組日常工作及記錄一一對應,杜 絕了工作盲點,實現班組建設工作創建、管理、考核、改進的閉環過程。
(三)減輕班組負擔,提高工作效率
班組資料管理全部實現數字化和電子化,做到無紙化辦公,環保低碳。減輕了班組資料整理日常工作負擔,大大提高班組管理工作效率。
(四)加強溝通交流,提高員工素 質
系統提供了班組之間、班組與領導之間以及各級領導之間關于班組建設工作溝通交流的便捷途徑和方法,使班組之間、員工之間能夠互動學習,共同提高。
(五)改善督導方法,提高管理水平
系統提供班組信息的動態展示,使管理層能夠實時掌握基層班組的工作動態,了解班組建設的最新情況,對基層班組建設實現了動態監督和考核。
(六)減輕管理壓力,降低管理成本
實現網絡化透明管理,基層班組與管理層面的互動實時對接,拉近縱向管理距離,降低管理成本。
三、系統主要功能
班組建設管理信息系統實現了四層管理,即:省公司層面、地市公司層面、縣市公司層面、基層班組層面。(層級可靈活定制)
(一)省公司層面
省公司主頁設置了十六個功能模塊。依次為:
公告欄:顯示日常的公告和通知,公告欄采用逐級下發的模式,省公司發布的公告可直接在基層班組首頁顯示。
圖片新聞:展示班組建設工作最新的圖片資料。
班組統計:匯總省公司班組數量、班組類別和人員信息等。
班組考評:展示省公司班組年度考評分數及排名情況。
在線調查:就班組建設工作中存在的問題和困難進行調查,為管理層的決策提供依據。
在線幫助:介紹本系統功能及操作使用。
班組動態:展示省公司層面的班組建設方面的相關活動信息。
要聞速遞:上級和省公司班組建設工作重要新聞的快速發布、傳達。
交流園地:交流班組建設工作經驗、想法、心得。
創爭活動:展示省公司系統開展“創建學習型班組”工作。
安 全班組行:展示省公司開展安 全班組行專題活動的情況。
在線課堂:提供班組建設的培訓和學習資料,包括文本幻燈片、影音資料、文檔圖片等。
標桿班組:展示省公司系統標桿班組先進經驗。
制度建設:展示上級及省公司制定的班組建設規章制度。
他山之石:其他行業、單位班組建設工作中可供學習借鑒的案例。
系統管理:各級系統管理員對班組建設管理信息系統的維護管理,使系統能正常運行。
通過省公司層面的管理系統,我們可以很詳細的了解到省公司班組建設工作的各種信息。
(二)地市公司層面
地市公司主頁共設置了十六個功能模塊,除與省公司相同功能的班組動態、圖片新聞、系統管理、班組統計、班組考評、在線調查、在線幫助、公告欄、制度建設、創爭活動、安 全班組行、在線課堂欄目外,其他依次為:
亮點推薦:展示先進班組的亮點工作和先進經驗,供其他班組學習借鑒。
榮譽欄:展示各班組、班組成員所獲得的榮譽。
建言獻策:收集基層班組員工各種合理化建議。
職工園地:展示班組職工在工作、學習、生活中的所思所想所悟。
地市公司層面的管理系統拉近了管理層與基層班組的距離,突出了管理層與基層的交流、互動。
(三)縣市公司層面
縣市公司主頁共設置了十個功能模塊,依次為公告欄、班組動態、系統管理、班組統計、班組考評、在線調查、在線幫助、創爭活動、安 全班組行、在線課堂。縣市公司層面的管理系統主要用于傳達上級班組建設的指導意見、工作要求,發布重點工作開展完成情況,展示基層班組動態。
(四)基層班組層面
基層班組主頁共設置了七個功能模塊,依次為班組工作樹、班組簡介、近期工作、班組愿景、公告欄、班組動態、安 全生產經營指標。
通過班組層面的管理系統,可以很清楚的看到班組及其成員的基本情況,班組的工作計劃、班組的內部管理等方面內容。班組八大建設囊括了班組建設工作的方方面面。
班組基礎建設:包括班組崗位及人員設置情況、工作目標、工作計劃、工作檢查總結及改進、管理標準等。
班組安 全建設:包括班組的安 全目標及責任制、安 全管理、反違章工作等。
班組技能建設:包括班組的培訓計劃、培訓活動等。
班組創新建設:包括班組的創爭活動、qc活動和“五小”活動等。
班組民主建設:包括班組的民主管理、班務公開、建言獻策[合理化建議]等。
班組思想建設:展示班組員工思想政治工作的情況。
班組文化建設:展示班組開展的各項文體活動。
班組長隊伍建設:包括班組長的選用標準、要求和班組長的培訓內容等。
(1)班組自我展示、互相學習、上下層溝通:班組動態向上反應自我情況;公告欄上級指導直達班組;班組之間可以通過平臺互相學習。
(2)班組工作內容同考評規范相結合:班組可以對照考評標準,檢查班組各項工作完成情況,進行自我評價打分,上級和職能部室可按分工和權限對班組建設管理的情況進行檢查考評打分,分數由系統自動記錄并排序,可以實現同類班組的同業對標。
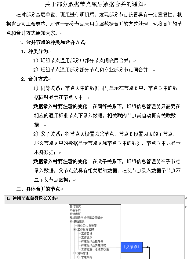
(3)數據底層合并的采用:方便兼容多種數據結構,對已有內容可以避免重復上傳。
此外,為適應基層班組建設管理工作的更高要求,系統研發組對工作節點采用了靈活拓展的有效技術手段,完全能夠滿足管理使用需要。
四、系統推廣使用效果
該系統為基層班組搭建了在線管理、成果展示、考核統計、交流溝通四大功能平臺,經過基層班組使用該系統的意見反饋,該系統得到基層班組的一致好評,確實能夠有效減輕基層人員工作負擔,實現班組日常資料的科學管理,規范班組管理工作。
開發運用《班組建設與管理系統》是為了更好地落實國資委班組建設工作部署的一種成功嘗試。該系統隨著班組建設和管理工作的深入,還將在實踐中不斷完善和提升各項功能,推動基層班組建設和管理工作不斷取得新的進步。

| 聯系人 | 需求數量 | 時間 | 描述 |
|---|---|---|---|
| 暫無產品詢價記錄 | |||
| 采購商 | 成交單價(元) | 數量 | 成交時間 |
|---|---|---|---|
| 暫無購買記錄 | |||
地區:滄州
主營產品:機床維修,鑄件,工量具地區:武漢
主營產品:武昌公司注冊,武昌注冊公司,武昌代理記賬地區:成都
主營產品:電磁閥,氣缸,過濾器地區:武漢
主營產品:洪山公司注冊,洪山注冊公司,洪山代理記賬