手機號
未認證執照
畢小姐(女士)

普通會員
畢小姐 (女士)
eh220325-3f04-af8e霧化器芯片方案
一. 功能說明
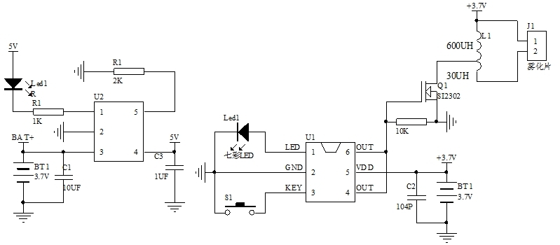
補水儀控制芯片,封裝方式是sot23-6封裝;供電方式:dc3.7v鋰電池。一路按鍵輸入控制,兩路輸出:一路led燈、一路霧化片。
上電不工作,短按一下按鍵led燈七彩漸變(燈自帶七彩漸變)霧化片噴霧定時6分鐘,6分鐘后自動關閉。定時中途觸發按鍵立即關閉。
二. 電氣參數(vdd=5.0v ta=25℃)
參數 符號 最 小值 典型值 最 大 值 單位 條件
工作電壓 vdd 2.4 3.0 5.0 v
工作電流 iop 3 ma fcpu=2mhz@xtal-4m
靜態電流 istb 10 ua vdd=5v, wdt 開, lvr 關
驅動電流 iol 20 ma vol=0.6v
驅動電流 ioh 14 ma voh=vdd-0.6v
工作溫度 ta -10 25 70 ℃
儲存溫度 tstg -20 25 100 ℃
三. 封裝腳位圖(sot23-6)
管腳號 符號 功能描述
1 led led燈輸出,高電平有效
2 gnd 電源負
3 key 開關按鍵
4 out 霧化輸出
5 vdd 電源正
6 out 霧化輸出
四. 電路圖參考
五. 封裝尺寸圖(sot23-6)
六. 版本說明
版本 日期 描述
eh220325-22ee-af8e 2022/4/1 v01初版
eh220325-02ed-af8e 2022/4/11 v02改頻率
eh220325-3f04-af8e 2022/4/13 v03改頻率

| 聯系人 | 需求數量 | 時間 | 描述 |
|---|---|---|---|
| 暫無產品詢價記錄 | |||
| 采購商 | 成交單價(元) | 數量 | 成交時間 |
|---|---|---|---|
| 暫無購買記錄 | |||
地區:滄州
主營產品:機床維修,鑄件,工量具地區:三明
主營產品:木荷苗,楓香苗,油茶苗地區:成都
主營產品:電磁閥,氣缸,過濾器地區:武漢
主營產品:洪山公司注冊,洪山注冊公司,洪山代理記賬