手機號
未認證執照
畢小姐(女士)

普通會員
畢小姐 (女士)
ec022k (麗晶微電子) 兩通道觸摸芯片
1. 概述:
ec022k(麗晶微電子) 是一款兩觸摸通道帶兩個邏輯控制輸出的電容式觸摸芯片。具有如下功能特點和優勢:
①可通過觸摸實現各種邏輯功能控制。操作簡單、方便實用。
②可在有介質(如玻璃、亞克力、塑料、陶瓷等)隔離保護的情況下實現觸摸功能,安 全性高。
③應用電壓范圍寬,可在
2.4~5.5v 之間任意選擇。
④應用電路簡單,外圍器件少,加工方便,成本低。
⑤抗電源干擾及手機干擾特性好。eft
可以達到±2kv 以上;近距離、多角度手機干擾情況下,觸摸響應靈敏度及可靠性不受影響。
2. 特性:
①lo1 與 lo2 在上電后的初始輸出狀態由上電前 osc 的輸入狀態決定。osc 管腳接 vdd(高電平)上電,上電后 lo1 與 lo2 輸出高電平;osc 管腳接 gnd(低電平)上電,上電后lo1 與 lo2 輸出低電平。
②ti1 觸摸輸入對應 lo1 邏輯輸出,ti2 觸摸輸入對應 lo2 邏輯輸出。
③按住 ti1 或 ti2,對應 lo1 或 lo2 的輸出狀態翻轉;松開后回復初始。
3. 封裝及引腳說明:
dip8
sop8
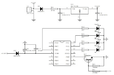
4. 應用電路圖:
注: 當介質材料及厚度等差異較大時,可通過調整 vc 與 gnd 之間的 c3 采樣電容來調節觸摸靈敏度。
電容容值越大,靈敏度越高;電容容值越小,靈敏度越低。
深圳市麗晶微電子科技有限公司,希格瑪一級代理,專注于觸摸ic,觸摸芯片,雙通道觸摸芯片,觸摸開關芯片,觸摸按鍵芯片,電容式觸摸芯片,觸摸ic芯片廠家,更多產品請登錄

| 聯系人 | 需求數量 | 時間 | 描述 |
|---|---|---|---|
| 章 | 2000 | 2025/2/28 | SGL8022K SOP-8,2000個,需要現貨 |
| 采購商 | 成交單價(元) | 數量 | 成交時間 |
|---|---|---|---|
| 暫無購買記錄 | |||
地區:汕頭
主營產品:物流公司,貨運站,國內陸運地區:武漢
主營產品:武昌公司注冊,武昌注冊公司,武昌代理記賬地區:北京
主營產品:低壓聚乙烯,高壓聚乙烯,聚丙烯地區:成都
主營產品:電磁閥,氣缸,過濾器