手機號
未認證執照
姚達創(先生)

普通會員
姚達創 (先生)
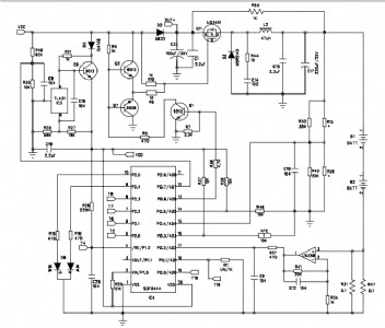
3—20節鎳氫電池充電管理板
深圳華太電子有限公司鎳氫充電管理板采用高度智能化的mcu方案,充電、保護性能出眾,安 全特性好,產品性能高度一致。
1. 特點
■ mcu自帶10bitadc,轉換精度高,可精確檢測負電壓(-deltav),充飽容量準確控制在95%-110%范圍內
■ 采用負電壓(-deltav),零電壓(0deltav),最大電壓(vmax),溫度(tmax),最大溫升(total deltat),溫升率(deltat)等多種判斷條件,在高度安 全的條件下保證電池完全充飽
■ 先進的保護線路對電池進行過流、短路、欠壓等全方位保護
■ 對低電壓電池具有小電流喚醒功能
■ 開始充電時采用電流緩慢上升(ramp up)的方法,增加電池容量和循環壽命
■ 獨特的測試模式,確保100%的生產成功率
2. 功能描述
上電復位后,cpu會查詢電池是否存在。方法是:先加很少的占空比(m/b)的pwm,然后逐步檢測是否有充電電流(大于最大充電電流的1/8即判定為有電流),如果有則進入充電階段;如果沒有充電電流,則進一步檢測電池是否為過壓保護。方法是:放電(cpu的5腳輸出一個100ms的高電平脈沖)然后測試電池電壓,如果有電池,則會有電壓存在,否則電壓會下降到0.5v以下。
充電開始時,對nimh電池將會判斷電池是否已經充飽,如果充飽度>80%則停止充電,以防充壞電池。
充電過程中mcu會不斷檢測電池是否短路,如果短路,則停止充電,同時紅燈閃爍告警。
判斷截止的方法:(各條件為或的關系)
nimh電池:
1.過溫 58℃
2. 溫升 18℃
3. –deltav -3.3mv/cell
4 0deltav 32分鐘
5 最大電壓 1.56v/cell
6 最大時間 5小時
充飽后,如果nimh電池電壓小于1.23v/cell則cpu會重新啟動充電。當然如果是溫度超過60c,充電時間超過最大時間者,將不重新啟動。

| 聯系人 | 需求數量 | 時間 | 描述 |
|---|---|---|---|
| 暫無產品詢價記錄 | |||
| 采購商 | 成交單價(元) | 數量 | 成交時間 |
|---|---|---|---|
| 暫無購買記錄 | |||
地區:滄州
主營產品:機床維修,鑄件,工量具地區:武漢
主營產品:武昌公司注冊,武昌注冊公司,武昌代理記賬地區:成都
主營產品:電磁閥,氣缸,過濾器地區:武漢
主營產品:洪山公司注冊,洪山注冊公司,洪山代理記賬