手機號
未認證執照
唐小姐(女士)


畢克byk-016消泡劑
byk-016
化學組成
byk-016破泡聚合物和憎水顆粒的混合物
加入方法和加工指導
該產品在研磨料或調漆時都可以加入。
在調漆時添加應確保足夠的夾力。
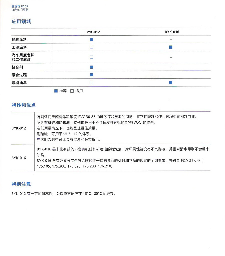
特性和優點
byk-016 是非常有效的不含有機硅和礦物油的消泡劑 ,對印刷性能沒有不良影響,并且對活字印刷不會帶來
缺陷。
byk-016 各有效成分完全符合歐盟關于接觸食品的材料和物品的規定的全部要求,并符合 fda 21 cfr §
175.105, 175.300, 175.320, 176.200, 176.210。
包裝規格:25公斤一桶。



| 聯系人 | 需求數量 | 時間 | 描述 |
|---|---|---|---|
| 暫無產品詢價記錄 | |||
| 采購商 | 成交單價(元) | 數量 | 成交時間 |
|---|---|---|---|
| 暫無購買記錄 | |||